Tuesday March 2026

হটলাইন

কনটেন্টটি শেষ হাল-নাগাদ করা হয়েছে: শনিবার, ২১ সেপ্টেম্বর, ২০১৩ এ ১১:২৪ PM

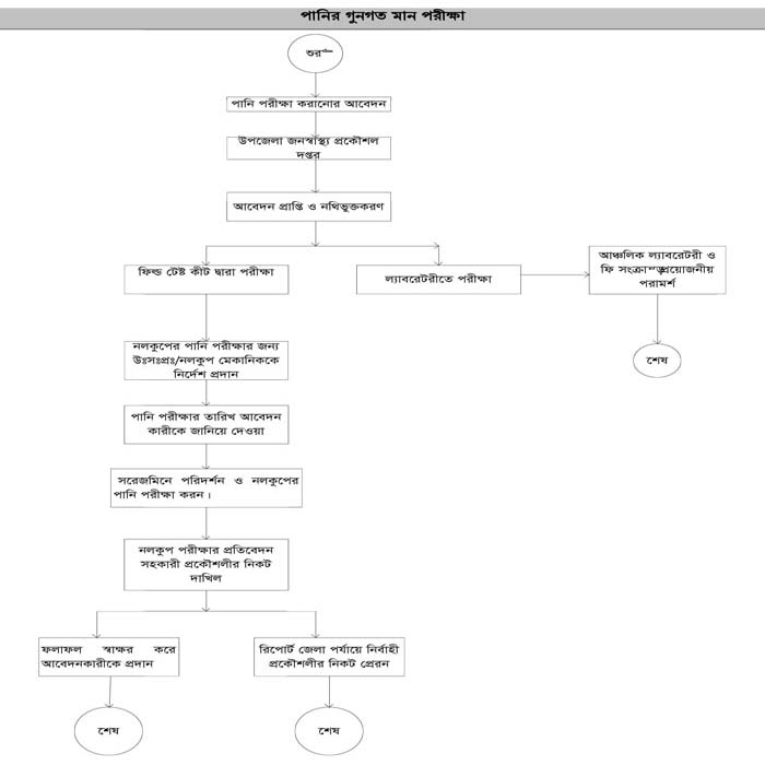
পানির গুণগতমান পরীক্ষা

কন্টেন্ট: সেবা এবং ধাপ

ফাইল ১

এক্সেসিবিলিটি

স্ক্রিন রিডার ডাউনলোড করুন